
ZooKeeper is a distributed co-ordination service to manage large set of hosts. Co-ordinating and managing a service in a distributed environment is a complicated process. ZooKeeper solves this issue with its simple architecture and API. ZooKeeper allows developers to focus on core application logic without worrying about the distributed nature of the application.
The ZooKeeper framework was originally built at “Yahoo!” for accessing their applications in an easy and robust manner. Later, Apache ZooKeeper became a standard for organized service used by Hadoop, HBase, and other distributed frameworks. For example, Apache HBase uses ZooKeeper to track the status of distributed data.
Before moving further, it is important that we know a thing or two about distributed applications. So, let us start the discussion with a quick overview of distributed applications.
A distributed application can run on multiple systems in a network at a given time (simultaneously) by coordinating among themselves to complete a particular task in a fast and efficient manner. Normally, complex and time-consuming tasks, which will take hours to complete by a non-distributed application (running in a single system) can be done in minutes by a distributed application by using computing capabilities of all the system involved.
The time to complete the task can be further reduced by configuring the distributed application to run on more systems. A group of systems in which a distributed application is running is called a Cluster and each machine running in a cluster is called a Node.
A distributed application has two parts, Server and Client application. Server applications are actually distributed and have a common interface so that clients can connect to any server in the cluster and get the same result. Client applications are the tools to interact with a distributed application.
Reliability − Failure of a single or a few systems does not make the whole system to fail.
Scalability − Performance can be increased as and when needed by adding more machines with minor change in the configuration of the application with no downtime.
Transparency − Hides the complexity of the system and shows itself as a single entity / application.
Race condition − Two or more machines trying to perform a particular task, which actually needs to be done only by a single machine at any given time. For example, shared resources should only be modified by a single machine at any given time.
Deadlock − Two or more operations waiting for each other to complete indefinitely.
Inconsistency − Partial failure of data.
Apache ZooKeeper is a service used by a cluster (group of nodes) to coordinate between themselves and maintain shared data with robust synchronization techniques. ZooKeeper is itself a distributed application providing services for writing a distributed application.
The common services provided by ZooKeeper are as follows −
Naming service − Identifying the nodes in a cluster by name. It is similar to DNS, but for nodes.
Configuration management − Latest and up-to-date configuration information of the system for a joining node.
Cluster management − Joining / leaving of a node in a cluster and node status at real time.
Leader election − Electing a node as leader for coordination purpose.
Locking and synchronization service − Locking the data while modifying it. This mechanism helps you in automatic fail recovery while connecting other distributed applications like Apache HBase.
Highly reliable data registry − Availability of data even when one or a few nodes are down.
Distributed applications offer a lot of benefits, but they throw a few complex and hard-to-crack challenges as well. ZooKeeper framework provides a complete mechanism to overcome all the challenges. Race condition and deadlock are handled using fail-safe synchronization approach. Another main drawback is inconsistency of data, which ZooKeeper resolves with atomicity.
Here are the benefits of using ZooKeeper −
Simple distributed coordination process
Synchronization − Mutual exclusion and co-operation between server processes. This process helps in Apache HBase for configuration management.
Ordered Messages
Serialization − Encode the data according to specific rules. Ensure your application runs consistently. This approach can be used in MapReduce to coordinate queue to execute running threads.
Reliability
Atomicity − Data transfer either succeed or fail completely, but no transaction is partial.
Before going deep into the working of ZooKeeper, let us take a look at the fundamental concepts of ZooKeeper. We will discuss the following topics in this chapter −
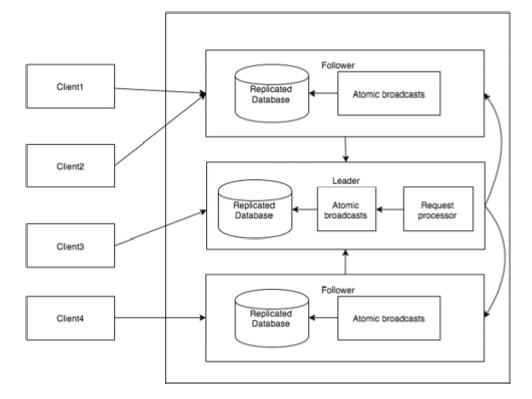
Take a look at the following diagram. It depicts the “Client-Server Architecture” of ZooKeeper.
Each one of the components that is a part of the ZooKeeper architecture has been explained in the following table.
| Part | Description |
|---|---|
| Client | Clients, one of the nodes in our distributed application cluster, access information from the server. For a particular time interval, every client sends a message to the server to let the sever know that the client is alive. Similarly, the server sends an acknowledgement when a client connects. If there is no response from the connected server, the client automatically redirects the message to another server. |
| Server | Server, one of the nodes in our ZooKeeper ensemble, provides all the services to clients. Gives acknowledgement to client to inform that the server is alive. |
| Ensemble | Group of ZooKeeper servers. The minimum number of nodes that is required to form an ensemble is 3. |
| Leader | Server node which performs automatic recovery if any of the connected node failed. Leaders are elected on service startup. |
| Follower | Server node which follows leader instruction. |
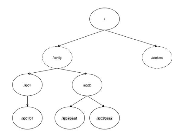
The following diagram depicts the tree structure of ZooKeeper file system used for memory representation. ZooKeeper node is referred as znode. Every znode is identified by a name and separated by a sequence of path (/).
In the diagram, first you have a root znode separated by “/”. Under root, you have two logical namespaces config and workers.
The config namespace is used for centralized configuration management and the workers namespace is used for naming.
Under config namespace, each znode can store upto 1MB of data. This is similar to UNIX file system except that the parent znode can store data as well. The main purpose of this structure is to store synchronized data and describe the metadata of the znode. This structure is called as ZooKeeper Data Model.
Every znode in the ZooKeeper data model maintains a stat structure. A stat simply provides the metadata of a znode. It consists of Version number, Action control list (ACL), Timestamp, and Data length.
Version number − Every znode has a version number, which means every time the data associated with the znode changes, its corresponding version number would also increased. The use of version number is important when multiple zookeeper clients are trying to perform operations over the same znode.
Action Control List (ACL) − ACL is basically an authentication mechanism for accessing the znode. It governs all the znode read and write operations.
Timestamp − Timestamp represents time elapsed from znode creation and modification. It is usually represented in milliseconds. ZooKeeper identifies every change to the znodes from “Transaction ID” (zxid). Zxid is unique and maintains time for each transaction so that you can easily identify the time elapsed from one request to another request.
Data length − Total amount of the data stored in a znode is the data length. You can store a maximum of 1MB of data.
Znodes are categorized as persistence, sequential, and ephemeral.
Persistence znode − Persistence znode is alive even after the client, which created that particular znode, is disconnected. By default, all znodes are persistent unless otherwise specified.
Ephemeral znode − Ephemeral znodes are active until the client is alive. When a client gets disconnected from the ZooKeeper ensemble, then the ephemeral znodes get deleted automatically. For this reason, only ephemeral znodes are not allowed to have a children further. If an ephemeral znode is deleted, then the next suitable node will fill its position. Ephemeral znodes play an important role in Leader election.
Sequential znode − Sequential znodes can be either persistent or ephemeral. When a new znode is created as a sequential znode, then ZooKeeper sets the path of the znode by attaching a 10 digit sequence number to the original name. For example, if a znode with path /myapp is created as a sequential znode, ZooKeeper will change the path to /myapp0000000001 and set the next sequence number as 0000000002. If two sequential znodes are created concurrently, then ZooKeeper never uses the same number for each znode. Sequential znodes play an important role in Locking and Synchronization.
Sessions are very important for the operation of ZooKeeper. Requests in a session are executed in FIFO order. Once a client connects to a server, the session will be established and a session id is assigned to the client.
The client sends heartbeats at a particular time interval to keep the session valid. If the ZooKeeper ensemble does not receive heartbeats from a client for more than the period (session timeout) specified at the starting of the service, it decides that the client died.
Session timeouts are usually represented in milliseconds. When a session ends for any reason, the ephemeral znodes created during that session also get deleted.
Watches are a simple mechanism for the client to get notifications about the changes in the ZooKeeper ensemble. Clients can set watches while reading a particular znode. Watches send a notification to the registered client for any of the znode (on which client registers) changes.
Znode changes are modification of data associated with the znode or changes in the znode’s children. Watches are triggered only once. If a client wants a notification again, it must be done through another read operation. When a connection session is expired, the client will be disconnected from the server and the associated watches are also removed.
Once a ZooKeeper ensemble starts, it will wait for the clients to connect. Clients will connect to one of the nodes in the ZooKeeper ensemble. It may be a leader or a follower node. Once a client is connected, the node assigns a session ID to the particular client and sends an acknowledgement to the client. If the client does not get an acknowledgment, it simply tries to connect another node in the ZooKeeper ensemble. Once connected to a node, the client will send heartbeats to the node in a regular interval to make sure that the connection is not lost.
If a client wants to read a particular znode, it sends a read request to the node with the znode path and the node returns the requested znode by getting it from its own database. For this reason, reads are fast in ZooKeeper ensemble.
If a client wants to store data in the ZooKeeper ensemble, it sends the znode path and the data to the server. The connected server will forward the request to the leader and then the leader will reissue the writing request to all the followers. If only a majority of the nodes respond successfully, then the write request will succeed and a successful return code will be sent to the client. Otherwise, the write request will fail. The strict majority of nodes is called as Quorum.
Let us analyze the effect of having different number of nodes in the ZooKeeper ensemble.
If we have a single node, then the ZooKeeper ensemble fails when that node fails. It contributes to “Single Point of Failure” and it is not recommended in a production environment.
If we have two nodes and one node fails, we don’t have majority as well, since one out of two is not a majority.
If we have three nodes and one node fails, we have majority and so, it is the minimum requirement. It is mandatory for a ZooKeeper ensemble to have at least three nodes in a live production environment.
If we have four nodes and two nodes fail, it fails again and it is similar to having three nodes. The extra node does not serve any purpose and so, it is better to add nodes in odd numbers, e.g., 3, 5, 7.
We know that a write process is expensive than a read process in ZooKeeper ensemble, since all the nodes need to write the same data in its database. So, it is better to have less number of nodes (3, 5 or 7) than having a large number of nodes for a balanced environment.
The following diagram depicts the ZooKeeper WorkFlow and the subsequent table explains its different components.
| Component | Description |
|---|---|
| Write | Write process is handled by the leader node. The leader forwards the write request to all the znodes and waits for answers from the znodes. If half of the znodes reply, then the write process is complete. |
| Read | Reads are performed internally by a specific connected znode, so there is no need to interact with the cluster. |
| Replicated Database | It is used to store data in zookeeper. Each znode has its own database and every znode has the same data at every time with the help of consistency. |
| Leader | Leader is the Znode that is responsible for processing write requests. |
| Follower | Followers receive write requests from the clients and forward them to the leader znode. |
| Request Processor | Present only in leader node. It governs write requests from the follower node. |
| Atomic broadcasts | Responsible for broadcasting the changes from the leader node to the follower nodes. |
Let us analyze how a leader node can be elected in a ZooKeeper ensemble. Consider there are N number of nodes in a cluster. The process of leader election is as follows −
All the nodes create a sequential, ephemeral znode with the same path, /app/leader_election/guid_.
ZooKeeper ensemble will append the 10-digit sequence number to the path and the znode created will be /app/leader_election/guid_0000000001, /app/leader_election/guid_0000000002, etc.
For a given instance, the node which creates the smallest number in the znode becomes the leader and all the other nodes are followers.
Each follower node watches the znode having the next smallest number. For example, the node which creates znode /app/leader_election/guid_0000000008 will watch the znode /app/leader_election/guid_0000000007 and the node which creates the znode /app/leader_election/guid_0000000007 will watch the znode /app/leader_election/guid_0000000006.
If the leader goes down, then its corresponding znode /app/leader_electionN gets deleted.
The next in line follower node will get the notification through watcher about the leader removal.
The next in line follower node will check if there are other znodes with the smallest number. If none, then it will assume the role of the leader. Otherwise, it finds the node which created the znode with the smallest number as leader.
Similarly, all other follower nodes elect the node which created the znode with the smallest number as leader.
Leader election is a complex process when it is done from scratch. But ZooKeeper service makes it very simple. Let us move on to the installation of ZooKeeper for development purpose in the next chapter.
Before installing ZooKeeper, make sure your system is running on any of the following operating systems −
Any of Linux OS − Supports development and deployment. It is preferred for demo applications.
Windows OS − Supports only development.
Mac OS − Supports only development.
ZooKeeper server is created in Java and it runs on JVM. You need to use JDK 6 or greater.
Now, follow the steps given below to install ZooKeeper framework on your machine.
We believe you already have a Java environment installed on your system. Just verify it using the following command.
$ java -version
If you have Java installed on your machine, then you could see the version of installed Java. Otherwise, follow the simple steps given below to install the latest version of Java.
Download the latest version of JDK by visiting the following link and download the latest version. Java
The latest version (while writing this tutorial) is JDK 8u 60 and the file is “jdk-8u60-linuxx64.tar.gz”. Please download the file on your machine.
Generally, files are downloaded to the downloads folder. Verify it and extract the tar setup using the following commands.
$ cd /go/to/download/path $ tar -zxf jdk-8u60-linux-x64.gz
To make Java available to all users, move the extracted java content to “/usr/local/java” folder.
$ su password: (type password of root user) $ mkdir /opt/jdk $ mv jdk-1.8.0_60 /opt/jdk/
To set path and JAVA_HOME variables, add the following commands to ~/.bashrc file.
export JAVA_HOME = /usr/jdk/jdk-1.8.0_60 export PATH=$PATH:$JAVA_HOME/bin
Now, apply all the changes into the current running system.
$ source ~/.bashrc
Use the following command to change Java alternatives.
update-alternatives --install /usr/bin/java java /opt/jdk/jdk1.8.0_60/bin/java 100
Verify the Java installation using the verification command (java -version) explained in Step 1.
To install ZooKeeper framework on your machine, visit the following link and download the latest version of ZooKeeper. http://zookeeper.apache.org/releases.html
As of now, the latest version of ZooKeeper is 3.4.6 (ZooKeeper-3.4.6.tar.gz).
Extract the tar file using the following commands −
$ cd opt/ $ tar -zxf zookeeper-3.4.6.tar.gz $ cd zookeeper-3.4.6 $ mkdir data
Open the configuration file named conf/zoo.cfg using the command vi conf/zoo.cfg and all the following parameters to set as starting point.
$ vi conf/zoo.cfg tickTime = 2000 dataDir = /path/to/zookeeper/data clientPort = 2181 initLimit = 5 syncLimit = 2
Once the configuration file has been saved successfully, return to the terminal again. You can now start the zookeeper server.
Execute the following command −
$ bin/zkServer.sh start
After executing this command, you will get a response as follows −
$ JMX enabled by default $ Using config: /Users/../zookeeper-3.4.6/bin/../conf/zoo.cfg $ Starting zookeeper ... STARTED
Type the following command −
$ bin/zkCli.sh
After typing the above command, you will be connected to the ZooKeeper server and you should get the following response.
Connecting to localhost:2181 ................ ................ ................ Welcome to ZooKeeper! ................ ................ WATCHER:: WatchedEvent state:SyncConnected type: None path:null [zk: localhost:2181(CONNECTED) 0]
After connecting the server and performing all the operations, you can stop the zookeeper server by using the following command.
$ bin/zkServer.sh stop
ZooKeeper Command Line Interface (CLI) is used to interact with the ZooKeeper ensemble for development purpose. It is useful for debugging and working around with different options.
To perform ZooKeeper CLI operations, first turn on your ZooKeeper server (“bin/zkServer.sh start”) and then, ZooKeeper client (“bin/zkCli.sh”). Once the client starts, you can perform the following operation −
Now let us see above command one by one with an example.
Create a znode with the given path. The flag argument specifies whether the created znode will be ephemeral, persistent, or sequential. By default, all znodes are persistent.
Ephemeral znodes (flag: e) will be automatically deleted when a session expires or when the client disconnects.
Sequential znodes guaranty that the znode path will be unique.
ZooKeeper ensemble will add sequence number along with 10 digit padding to the znode path. For example, the znode path /myapp will be converted to /myapp0000000001 and the next sequence number will be /myapp0000000002. If no flags are specified, then the znode is considered as persistent.
create /path /data
create /FirstZnode “Myfirstzookeeper-app”
[zk: localhost:2181(CONNECTED) 0] create /FirstZnode “Myfirstzookeeper-app” Created /FirstZnode
To create a Sequential znode, add -s flag as shown below.
create -s /path /data
create -s /FirstZnode second-data
[zk: localhost:2181(CONNECTED) 2] create -s /FirstZnode “second-data” Created /FirstZnode0000000023
To create an Ephemeral Znode, add -e flag as shown below.
create -e /path /data
create -e /SecondZnode “Ephemeral-data”
[zk: localhost:2181(CONNECTED) 2] create -e /SecondZnode “Ephemeral-data” Created /SecondZnode
Remember when a client connection is lost, the ephemeral znode will be deleted. You can try it by quitting the ZooKeeper CLI and then re-opening the CLI.
It returns the associated data of the znode and metadata of the specified znode. You will get information such as when the data was last modified, where it was modified, and information about the data. This CLI is also used to assign watches to show notification about the data.
get /path
get /FirstZnode
[zk: localhost:2181(CONNECTED) 1] get /FirstZnode “Myfirstzookeeper-app” cZxid = 0x7f ctime = Tue Sep 29 16:15:47 IST 2015 mZxid = 0x7f mtime = Tue Sep 29 16:15:47 IST 2015 pZxid = 0x7f cversion = 0 dataVersion = 0 aclVersion = 0 ephemeralOwner = 0x0 dataLength = 22 numChildren = 0
To access a sequential znode, you must enter the full path of the znode.
get /FirstZnode0000000023
[zk: localhost:2181(CONNECTED) 1] get /FirstZnode0000000023 “Second-data” cZxid = 0x80 ctime = Tue Sep 29 16:25:47 IST 2015 mZxid = 0x80 mtime = Tue Sep 29 16:25:47 IST 2015 pZxid = 0x80 cversion = 0 dataVersion = 0 aclVersion = 0 ephemeralOwner = 0x0 dataLength = 13 numChildren = 0
Watches show a notification when the specified znode or znode’s children data changes. You can set a watch only in get command.
get /path [watch] 1
get /FirstZnode 1
[zk: localhost:2181(CONNECTED) 1] get /FirstZnode 1 “Myfirstzookeeper-app” cZxid = 0x7f ctime = Tue Sep 29 16:15:47 IST 2015 mZxid = 0x7f mtime = Tue Sep 29 16:15:47 IST 2015 pZxid = 0x7f cversion = 0 dataVersion = 0 aclVersion = 0 ephemeralOwner = 0x0 dataLength = 22 numChildren = 0
The output is similar to normal get command, but it will wait for znode changes in the background. <Start here>
Set the data of the specified znode. Once you finish this set operation, you can check the data using the get CLI command.
set /path /data
set /SecondZnode Data-updated
[zk: localhost:2181(CONNECTED) 1] get /SecondZnode “Data-updated” cZxid = 0x82 ctime = Tue Sep 29 16:29:50 IST 2015 mZxid = 0x83 mtime = Tue Sep 29 16:29:50 IST 2015 pZxid = 0x82 cversion = 0 dataVersion = 1 aclVersion = 0 ephemeralOwner = 0x15018b47db00000 dataLength = 14 numChildren = 0
If you assigned watch option in get command (as in previous command), then the output will be similar as shown below −
[zk: localhost:2181(CONNECTED) 1] get /FirstZnode “Mysecondzookeeper-app” WATCHER: : WatchedEvent state:SyncConnected type:NodeDataChanged path:/FirstZnode cZxid = 0x7f ctime = Tue Sep 29 16:15:47 IST 2015 mZxid = 0x84 mtime = Tue Sep 29 17:14:47 IST 2015 pZxid = 0x7f cversion = 0 dataVersion = 1 aclVersion = 0 ephemeralOwner = 0x0 dataLength = 23 numChildren = 0
Creating children is similar to creating new znodes. The only difference is that the path of the child znode will have the parent path as well.
create /parent/path/subnode/path /data
create /FirstZnode/Child1 firstchildren
[zk: localhost:2181(CONNECTED) 16] create /FirstZnode/Child1 “firstchildren” created /FirstZnode/Child1 [zk: localhost:2181(CONNECTED) 17] create /FirstZnode/Child2 “secondchildren” created /FirstZnode/Child2
This command is used to list and display the children of a znode.
ls /path
ls /MyFirstZnode
[zk: localhost:2181(CONNECTED) 2] ls /MyFirstZnode [mysecondsubnode, myfirstsubnode]
Status describes the metadata of a specified znode. It contains details such as Timestamp, Version number, ACL, Data length, and Children znode.
stat /path
stat /FirstZnode
[zk: localhost:2181(CONNECTED) 1] stat /FirstZnode cZxid = 0x7f ctime = Tue Sep 29 16:15:47 IST 2015 mZxid = 0x7f mtime = Tue Sep 29 17:14:24 IST 2015 pZxid = 0x7f cversion = 0 dataVersion = 1 aclVersion = 0 ephemeralOwner = 0x0 dataLength = 23 numChildren = 0
Removes a specified znode and recursively all its children. This would happen only if such a znode is available.
rmr /path
rmr /FirstZnode
[zk: localhost:2181(CONNECTED) 10] rmr /FirstZnode [zk: localhost:2181(CONNECTED) 11] get /FirstZnode Node does not exist: /FirstZnode
Delete (delete /path) command is similar to remove command, except the fact that it works only on znodes with no children.
ZooKeeper has an official API binding for Java and C. The ZooKeeper community provides unofficial API for most of the languages (.NET, python, etc.). Using ZooKeeper API, an application can connect, interact, manipulate data, coordinate, and finally disconnect from a ZooKeeper ensemble.
ZooKeeper API has a rich set of features to get all the functionality of the ZooKeeper ensemble in a simple and safe manner. ZooKeeper API provides both synchronous and asynchronous methods.
ZooKeeper ensemble and ZooKeeper API completely complement each other in every aspect and it benefits the developers in a great way. Let us discuss Java binding in this chapter.
Application interacting with ZooKeeper ensemble is referred as ZooKeeper Client or simply Client.
Znode is the core component of ZooKeeper ensemble and ZooKeeper API provides a small set of methods to manipulate all the details of znode with ZooKeeper ensemble.
A client should follow the steps given below to have a clear and clean interaction with ZooKeeper ensemble.
Connect to the ZooKeeper ensemble. ZooKeeper ensemble assign a Session ID for the client.
Send heartbeats to the server periodically. Otherwise, the ZooKeeper ensemble expires the Session ID and the client needs to reconnect.
Get / Set the znodes as long as a session ID is active.
Disconnect from the ZooKeeper ensemble, once all the tasks are completed. If the client is inactive for a prolonged time, then the ZooKeeper ensemble will automatically disconnect the client.
Let us understand the most important set of ZooKeeper API in this chapter. The central part of the ZooKeeper API is ZooKeeper class. It provides options to connect the ZooKeeper ensemble in its constructor and has the following methods −
connect − connect to the ZooKeeper ensemble
create − create a znode
exists − check whether a znode exists and its information
getData − get data from a particular znode
setData − set data in a particular znode
getChildren − get all sub-nodes available in a particular znode
delete − get a particular znode and all its children
close − close a connection
The ZooKeeper class provides connection functionality through its constructor. The signature of the constructor is as follows −
ZooKeeper(String connectionString, int sessionTimeout, Watcher watcher)
Where,
connectionString − ZooKeeper ensemble host.
sessionTimeout − session timeout in milliseconds.
watcher − an object implementing “Watcher” interface. The ZooKeeper ensemble returns the connection status through the watcher object.
Let us create a new helper class ZooKeeperConnection and add a method connect. The connect method creates a ZooKeeper object, connects to the ZooKeeper ensemble, and then returns the object.
Here CountDownLatch is used to stop (wait) the main process until the client connects with the ZooKeeper ensemble.
The ZooKeeper ensemble replies the connection status through the Watcher callback. The Watcher callback will be called once the client connects with the ZooKeeper ensemble and the Watcher callback calls the countDown method of the CountDownLatch to release the lock, await in the main process.
Here is the complete code to connect with a ZooKeeper ensemble.
// import java classes
import java.io.IOException;
import java.util.concurrent.CountDownLatch;
// import zookeeper classes
import org.apache.zookeeper.KeeperException;
import org.apache.zookeeper.WatchedEvent;
import org.apache.zookeeper.Watcher;
import org.apache.zookeeper.Watcher.Event.KeeperState;
import org.apache.zookeeper.ZooKeeper;
import org.apache.zookeeper.AsyncCallback.StatCallback;
import org.apache.zookeeper.KeeperException.Code;
import org.apache.zookeeper.data.Stat;
public class ZooKeeperConnection {
// declare zookeeper instance to access ZooKeeper ensemble
private ZooKeeper zoo;
final CountDownLatch connectedSignal = new CountDownLatch(1);
// Method to connect zookeeper ensemble.
public ZooKeeper connect(String host) throws IOException,InterruptedException {
zoo = new ZooKeeper(host,5000,new Watcher() {
public void process(WatchedEvent we) {
if (we.getState() == KeeperState.SyncConnected) {
connectedSignal.countDown();
}
}
});
connectedSignal.await();
return zoo;
}
// Method to disconnect from zookeeper server
public void close() throws InterruptedException {
zoo.close();
}
}
Save the above code and it will be used in the next section for connecting the ZooKeeper ensemble.
The ZooKeeper class provides create method to create a new znode in the ZooKeeper ensemble. The signature of the create method is as follows −
create(String path, byte[] data, List<ACL> acl, CreateMode createMode)
Where,
path − Znode path. For example, /myapp1, /myapp2, /myapp1/mydata1, myapp2/mydata1/myanothersubdata
data − data to store in a specified znode path
acl − access control list of the node to be created. ZooKeeper API provides a static interface ZooDefs.Ids to get some of basic acl list. For example, ZooDefs.Ids.OPEN_ACL_UNSAFE returns a list of acl for open znodes.
createMode − the type of node, either ephemeral, sequential, or both. This is an enum.
Let us create a new Java application to check the create functionality of the ZooKeeper API. Create a file ZKCreate.java. In the main method, create an object of type ZooKeeperConnection and call the connect method to connect to the ZooKeeper ensemble.
The connect method will return the ZooKeeper object zk. Now, call the create method of zk object with custom path and data.
The complete program code to create a znode is as follows −
import java.io.IOException;
import org.apache.zookeeper.WatchedEvent;
import org.apache.zookeeper.Watcher;
import org.apache.zookeeper.Watcher.Event.KeeperState;
import org.apache.zookeeper.ZooKeeper;
import org.apache.zookeeper.KeeperException;
import org.apache.zookeeper.CreateMode;
import org.apache.zookeeper.ZooDefs;
public class ZKCreate {
// create static instance for zookeeper class.
private static ZooKeeper zk;
// create static instance for ZooKeeperConnection class.
private static ZooKeeperConnection conn;
// Method to create znode in zookeeper ensemble
public static void create(String path, byte[] data) throws
KeeperException,InterruptedException {
zk.create(path, data, ZooDefs.Ids.OPEN_ACL_UNSAFE,
CreateMode.PERSISTENT);
}
public static void main(String[] args) {
// znode path
String path = "/MyFirstZnode"; // Assign path to znode
// data in byte array
byte[] data = "My first zookeeper app”.getBytes(); // Declare data
try {
conn = new ZooKeeperConnection();
zk = conn.connect("localhost");
create(path, data); // Create the data to the specified path
conn.close();
} catch (Exception e) {
System.out.println(e.getMessage()); //Catch error message
}
}
}
Once the application is compiled and executed, a znode with the specified data will be created in the ZooKeeper ensemble. You can check it using the ZooKeeper CLI zkCli.sh.
cd /path/to/zookeeper bin/zkCli.sh >>> get /MyFirstZnode
The ZooKeeper class provides the exists method to check the existence of a znode. It returns the metadata of a znode, if the specified znode exists. The signature of the exists method is as follows −
exists(String path, boolean watcher)
Where,
path − Znode path
watcher − boolean value to specify whether to watch a specified znode or not
Let us create a new Java application to check the “exists” functionality of the ZooKeeper API. Create a file “ZKExists.java”. In the main method, create ZooKeeper object, “zk” using “ZooKeeperConnection” object. Then, call “exists” method of “zk” object with custom “path”. The complete listing is as follow −
import java.io.IOException;
import org.apache.zookeeper.ZooKeeper;
import org.apache.zookeeper.KeeperException;
import org.apache.zookeeper.WatchedEvent;
import org.apache.zookeeper.Watcher;
import org.apache.zookeeper.Watcher.Event.KeeperState;
import org.apache.zookeeper.data.Stat;
public class ZKExists {
private static ZooKeeper zk;
private static ZooKeeperConnection conn;
// Method to check existence of znode and its status, if znode is available.
public static Stat znode_exists(String path) throws
KeeperException,InterruptedException {
return zk.exists(path, true);
}
public static void main(String[] args) throws InterruptedException,KeeperException {
String path = "/MyFirstZnode"; // Assign znode to the specified path
try {
conn = new ZooKeeperConnection();
zk = conn.connect("localhost");
Stat stat = znode_exists(path); // Stat checks the path of the znode
if(stat != null) {
System.out.println("Node exists and the node version is " +
stat.getVersion());
} else {
System.out.println("Node does not exists");
}
} catch(Exception e) {
System.out.println(e.getMessage()); // Catches error messages
}
}
}
Once the application is compiled and executed, you will get the below output.
Node exists and the node version is 1.
The ZooKeeper class provides getData method to get the data attached in a specified znode and its status. The signature of the getData method is as follows −
getData(String path, Watcher watcher, Stat stat)
Where,
path − Znode path.
watcher − Callback function of type Watcher. The ZooKeeper ensemble will notify through the Watcher callback when the data of the specified znode changes. This is one-time notification.
stat − Returns the metadata of a znode.
Let us create a new Java application to understand the getData functionality of the ZooKeeper API. Create a file ZKGetData.java. In the main method, create a ZooKeeper object zk using he ZooKeeperConnection object. Then, call the getData method of zk object with custom path.
Here is the complete program code to get the data from a specified node −
import java.io.IOException;
import java.util.concurrent.CountDownLatch;
import org.apache.zookeeper.ZooKeeper;
import org.apache.zookeeper.KeeperException;
import org.apache.zookeeper.WatchedEvent;
import org.apache.zookeeper.Watcher;
import org.apache.zookeeper.Watcher.Event.KeeperState;
import org.apache.zookeeper.data.Stat;
public class ZKGetData {
private static ZooKeeper zk;
private static ZooKeeperConnection conn;
public static Stat znode_exists(String path) throws
KeeperException,InterruptedException {
return zk.exists(path,true);
}
public static void main(String[] args) throws InterruptedException, KeeperException {
String path = "/MyFirstZnode";
final CountDownLatch connectedSignal = new CountDownLatch(1);
try {
conn = new ZooKeeperConnection();
zk = conn.connect("localhost");
Stat stat = znode_exists(path);
if(stat != null) {
byte[] b = zk.getData(path, new Watcher() {
public void process(WatchedEvent we) {
if (we.getType() == Event.EventType.None) {
switch(we.getState()) {
case Expired:
connectedSignal.countDown();
break;
}
} else {
String path = "/MyFirstZnode";
try {
byte[] bn = zk.getData(path,
false, null);
String data = new String(bn,
"UTF-8");
System.out.println(data);
connectedSignal.countDown();
} catch(Exception ex) {
System.out.println(ex.getMessage());
}
}
}
}, null);
String data = new String(b, "UTF-8");
System.out.println(data);
connectedSignal.await();
} else {
System.out.println("Node does not exists");
}
} catch(Exception e) {
System.out.println(e.getMessage());
}
}
}
Once the application is compiled and executed, you will get the following output
My first zookeeper app
And the application will wait for further notification from the ZooKeeper ensemble. Change the data of the specified znode using ZooKeeper CLI zkCli.sh.
cd /path/to/zookeeper bin/zkCli.sh >>> set /MyFirstZnode Hello
Now, the application will print the following output and exit.
Hello
The ZooKeeper class provides setData method to modify the data attached in a specified znode. The signature of the setData method is as follows −
setData(String path, byte[] data, int version)
Where,
path − Znode path
data − data to store in a specified znode path.
version − Current version of the znode. ZooKeeper updates the version number of the znode whenever the data gets changed.
Let us now create a new Java application to understand the setData functionality of the ZooKeeper API. Create a file ZKSetData.java. In the main method, create a ZooKeeper object zk using the ZooKeeperConnection object. Then, call the setData method of zk object with the specified path, new data, and version of the node.
Here is the complete program code to modify the data attached in a specified znode.
import org.apache.zookeeper.ZooKeeper;
import org.apache.zookeeper.KeeperException;
import org.apache.zookeeper.WatchedEvent;
import org.apache.zookeeper.Watcher;
import org.apache.zookeeper.Watcher.Event.KeeperState;
import java.io.IOException;
public class ZKSetData {
private static ZooKeeper zk;
private static ZooKeeperConnection conn;
// Method to update the data in a znode. Similar to getData but without watcher.
public static void update(String path, byte[] data) throws
KeeperException,InterruptedException {
zk.setData(path, data, zk.exists(path,true).getVersion());
}
public static void main(String[] args) throws InterruptedException,KeeperException {
String path= "/MyFirstZnode";
byte[] data = "Success".getBytes(); //Assign data which is to be updated.
try {
conn = new ZooKeeperConnection();
zk = conn.connect("localhost");
update(path, data); // Update znode data to the specified path
} catch(Exception e) {
System.out.println(e.getMessage());
}
}
}
Once the application is compiled and executed, the data of the specified znode will be changed and it can be checked using the ZooKeeper CLI, zkCli.sh.
cd /path/to/zookeeper bin/zkCli.sh >>> get /MyFirstZnode
The ZooKeeper class provides getChildren method to get all the sub-node of a particular znode. The signature of the getChildren method is as follows −
getChildren(String path, Watcher watcher)
Where,
path − Znode path.
watcher − Callback function of type “Watcher”. The ZooKeeper ensemble will notify when the specified znode gets deleted or a child under the znode gets created / deleted. This is a one-time notification.
import java.io.IOException;
import java.util.*;
import org.apache.zookeeper.ZooKeeper;
import org.apache.zookeeper.KeeperException;
import org.apache.zookeeper.WatchedEvent;
import org.apache.zookeeper.Watcher;
import org.apache.zookeeper.Watcher.Event.KeeperState;
import org.apache.zookeeper.data.Stat;
public class ZKGetChildren {
private static ZooKeeper zk;
private static ZooKeeperConnection conn;
// Method to check existence of znode and its status, if znode is available.
public static Stat znode_exists(String path) throws
KeeperException,InterruptedException {
return zk.exists(path,true);
}
public static void main(String[] args) throws InterruptedException,KeeperException {
String path = "/MyFirstZnode"; // Assign path to the znode
try {
conn = new ZooKeeperConnection();
zk = conn.connect("localhost");
Stat stat = znode_exists(path); // Stat checks the path
if(stat!= null) {
//“getChildren” method- get all the children of znode.It has two
args, path and watch
List <String> children = zk.getChildren(path, false);
for(int i = 0; i < children.size(); i++)
System.out.println(children.get(i)); //Print children's
} else {
System.out.println("Node does not exists");
}
} catch(Exception e) {
System.out.println(e.getMessage());
}
}
}
Before running the program, let us create two sub-nodes for /MyFirstZnode using the ZooKeeper CLI, zkCli.sh.
cd /path/to/zookeeper bin/zkCli.sh >>> create /MyFirstZnode/myfirstsubnode Hi >>> create /MyFirstZnode/mysecondsubmode Hi
Now, compiling and running the program will output the above created znodes.
myfirstsubnode mysecondsubnode
The ZooKeeper class provides delete method to delete a specified znode. The signature of the delete method is as follows −
delete(String path, int version)
Where,
path − Znode path.
version − Current version of the znode.
Let us create a new Java application to understand the delete functionality of the ZooKeeper API. Create a file ZKDelete.java. In the main method, create a ZooKeeper object zk using ZooKeeperConnection object. Then, call the delete method of zk object with the specified path and version of the node.
The complete program code to delete a znode is as follows −
import org.apache.zookeeper.ZooKeeper;
import org.apache.zookeeper.KeeperException;
public class ZKDelete {
private static ZooKeeper zk;
private static ZooKeeperConnection conn;
// Method to check existence of znode and its status, if znode is available.
public static void delete(String path) throws KeeperException,InterruptedException {
zk.delete(path,zk.exists(path,true).getVersion());
}
public static void main(String[] args) throws InterruptedException,KeeperException {
String path = "/MyFirstZnode"; //Assign path to the znode
try {
conn = new ZooKeeperConnection();
zk = conn.connect("localhost");
delete(path); //delete the node with the specified path
} catch(Exception e) {
System.out.println(e.getMessage()); // catches error messages
}
}
}
Zookeeper provides a flexible coordination infrastructure for distributed environment. ZooKeeper framework supports many of the today's best industrial applications. We will discuss some of the most notable applications of ZooKeeper in this chapter.
The ZooKeeper framework was originally built at “Yahoo!”. A well-designed distributed application needs to meet requirements such as data transparency, better performance, robustness, centralized configuration, and coordination. So, they designed the ZooKeeper framework to meet these requirements.
Apache Hadoop is the driving force behind the growth of Big Data industry. Hadoop relies on ZooKeeper for configuration management and coordination. Let us take a scenario to understand the role of ZooKeeper in Hadoop.
Assume that a Hadoop cluster bridges 100 or more commodity servers. Therefore, there’s a need for coordination and naming services. As computation of large number of nodes are involved, each node needs to synchronize with each other, know where to access services, and know how they should be configured. At this point of time, Hadoop clusters require cross-node services. ZooKeeper provides the facilities for cross-node synchronization and ensures the tasks across Hadoop projects are serialized and synchronized.
Multiple ZooKeeper servers support large Hadoop clusters. Each client machine communicates with one of the ZooKeeper servers to retrieve and update its synchronization information. Some of the real-time examples are −
Human Genome Project − The Human Genome Project contains terabytes of data. Hadoop MapReduce framework can be used to analyze the dataset and find interesting facts for human development.
Healthcare − Hospitals can store, retrieve, and analyze huge sets of patient medical records, which are normally in terabytes.
Apache HBase is an open source, distributed, NoSQL database used for real-time read/write access of large datasets and runs on top of the HDFS. HBase follows master-slave architecture where the HBase Master governs all the slaves. Slaves are referred as Region servers.
HBase distributed application installation depends on a running ZooKeeper cluster. Apache HBase uses ZooKeeper to track the status of distributed data throughout the master and region servers with the help of centralized configuration management and distributed mutex mechanisms. Here are some of the use-cases of HBase −
Telecom − Telecom industry stores billions of mobile call records (around 30TB / month) and accessing these call records in real time become a huge task. HBase can be used to process all the records in real time, easily and efficiently.
Social network − Similar to telecom industry, sites like Twitter, LinkedIn, and Facebook receive huge volumes of data through the posts created by users. HBase can be used to find recent trends and other interesting facts.
Apache Solr is a fast, open source search platform written in Java. It is a blazing fast, faulttolerant distributed search engine. Built on top of Lucene, it is a high-performance, full-featured text search engine.
Solr extensively uses every feature of ZooKeeper such as Configuration management, Leader election, node management, Locking and syncronization of data.
Solr has two distinct parts, indexing and searching. Indexing is a process of storing the data in a proper format so that it can be searched later. Solr uses ZooKeeper for both indexing the data in multiple nodes and searching from multiple nodes. ZooKeeper contributes the following features −
Add / remove nodes as and when needed
Replication of data between nodes and subsequently minimizing data loss
Sharing of data between multiple nodes and subsequently searching from multiple nodes for faster search results
Some of the use-cases of Apache Solr include e-commerce, job search, etc.